• 30.10.2025, 05:32
  • Registrieren
  • Anmelden
  • Sie sind nicht angemeldet.

 

db-master

Full Member

ich möchte das bauen

Sonntag, 19. Juli 2009, 08:07

Hallo

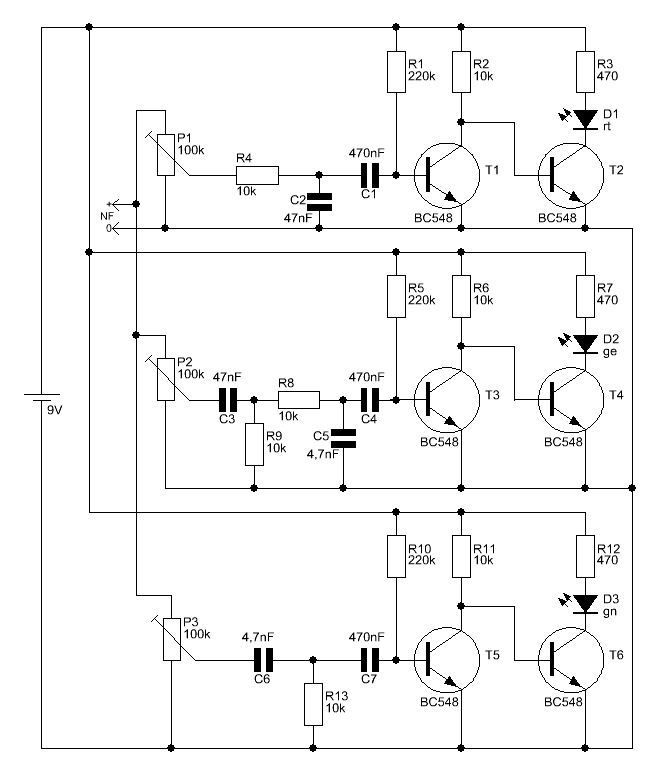
Ich erbitte um hilfe ich mochte dies bauen.(sihe Bild)
Nur ich weiß nicht was ich vor beuteile brauche.

Help me.
»db-master« hat folgendes Bild angehängt:
  • 3 Kanal LED-Lichtorgel S01.GIF

hugoLOST

Foren-Inventar

Sonntag, 19. Juli 2009, 09:30

Mein Tip: Da du ja anscheind davon keine ahnung hast besorg die ein Elektronik Lern Baukausten, da wird dir alles spielerisch erklärt.

Lev

God

Sonntag, 19. Juli 2009, 12:30

steht doch alles im plan was du brauchst. Wenn dir das zuviel ist rate ich von diesem speziellen Projekt ab. Such dir dann lieber was mit ner richtigen step-by-step anleitung. Sonst haste nachher nur Geld ausgegeben und bist gefrustet
"When mountains speak, wise men listen" - John Muir

db-master

Full Member

hmm

Sonntag, 19. Juli 2009, 13:02

Ich wolte eigentlich nur wissen wo für die abkürtzungen stehen.
Drucke es einfach aus und gehe nach den elektro laden hin.

Der weiß bestimmt was das ist :-)...

Labrat

God

Sonntag, 19. Juli 2009, 13:45

R = Widerstand
D = Diode (in dem Fall eine LED)
P = Potentiometer (oder Ähnliches)
C = Kondensator
T = Transistor

db-master

Full Member

Sonntag, 19. Juli 2009, 14:24

labrat versteht mich,
Danke schön.

:-)


Wassen bc?

Dieser Beitrag wurde bereits 1 mal editiert, zuletzt von »db-master« (19. Juli 2009, 14:27)

Lumi

Full Member

Sonntag, 19. Juli 2009, 16:35

BC548 ist ein NPN-Transistor...

ist das die Lichtorgel? so Teile kann man auch fertig kaufen ;)

Nimms mir nicht übel, aber ich glaube, dass wenn man noch nicht einmal weiß, was das alles ist, dann wird das auch nichts mit zusammenbauen (zumindest nicht mit dem ersten Satz Bauteile...).

db-master

Full Member

hmm

Sonntag, 19. Juli 2009, 16:42

Löten hann ich soweit,
Hab auch alles für da.
Wolte das nur mal gebaus haben,
Dachde mit kann ja nicht so schwer sein.

Onkel Glasauge

Foren-Inventar

Sonntag, 19. Juli 2009, 16:56

Mein Tip: Da du ja anscheind davon keine ahnung hast besorg die ein Elektronik Lern Baukausten, da wird dir alles spielerisch erklärt.

Owned! :thumbsup:
Die Weisheit des Tages: "Nein, ISDN ist nicht die Abkürzung für 'Ich seh da nix'..." ^^

"10 Stunden harte Arbeit sind nix für ne Bürotussi wie mich..." - Chewy

sebastian

Administrator

Montag, 20. Juli 2009, 13:33

Man kann recht viel nachbauen ohne alles im Detail zu verstehen. Aber ein gewisses Grundwissen solle man schon mitbringen oder sich anlesen.
Fange eventuell erst mal mit kleinen Schaltungen an, sonst wirst du nur frustiert sein das nix funktioniert und du 3x nacheinander alle Bauteile zerstört hast.
So eine LED Schaltung wie sie bei MMM zum Einsatz kommt ist schier unbezahlbar und setzt wissen voraus das du dir wenn du gut bist in 3-5 Jahren anlernen kannst oder du gibst mal eben 2000EUR aus.

Sebastian

db-master

Full Member

Samstag, 15. August 2009, 10:05

Kann das sein,
das auf der zeichnung 3 "k" und in "," fehlen
»db-master« hat folgendes Bild angehängt:
  • 3 Kanal LED-Lichtorgel S01.GIF

Dieser Beitrag wurde bereits 1 mal editiert, zuletzt von »db-master« (15. August 2009, 10:06)

hugoLOST

Foren-Inventar

Samstag, 15. August 2009, 10:09

Warum sollte da etwas fehlen?

db-master

Full Member

Samstag, 15. August 2009, 10:09

Also brauche ich das alles,


3X Kondensator 470nf
2X Kondensator 47nf
2X KondensatorC 4,7nf
3X Potentiometer 100k
3X Widerstand 220K
7X WiderstandR 10K
6X Transistor BC548

Die Dioden mit den Widerständen davor brauche ich nicht.

db-master

Full Member

Samstag, 15. August 2009, 10:14

Ja die "," weiß ich nicht aber denke muss so,
Aber vor den dioden sind doch widerstände da muss doch ein "k" stehen aber ist ja e egal

Ach und noch ne frage,
Ich habe schon bei google gegooglet,
Da stand ich kann da einfach 12 volt drüber laufen lassen ohne das was passirt.
Aber ich wolter sicherheits halber noch mal fragen.

hugoLOST

Foren-Inventar

Samstag, 15. August 2009, 10:14

Das sind die Vorwiederstände der LED`s, wenn du nicht willst das die LED`s kaputt gehen würde ich die auch nehmen.

db-master

Full Member

Samstag, 15. August 2009, 10:16

Ne ich hab so led streifen da sind schon widerstande drauf.

Dieser Beitrag wurde bereits 1 mal editiert, zuletzt von »db-master« (15. August 2009, 10:19)

db-master

Full Member

Samstag, 15. August 2009, 10:22

Ich wolte es jetz bestellen, Soll ich einfach mal mehr nehmen als notwendig.



Mach ich einfach mal ist ja nicht teuer.


Na dolle, KondensatorC 4,7nf gibs nicht.

Dieser Beitrag wurde bereits 2 mal editiert, zuletzt von »db-master« (15. August 2009, 10:25)

hugoLOST

Foren-Inventar

Samstag, 15. August 2009, 10:25

Dann kann aber sein das du die ganze schaltung anpassen mußt, Besonders wenn du sie mit 12V anstatt wie angegebn mit 9V betreiben willst.

db-master

Full Member

Samstag, 15. August 2009, 10:27

Hab ja geguckt der hatte nur die led geändert und das wars,und KondensatorC 4,7nf gibs bei www.elv.de nicht.

db-master

Full Member

Samstag, 15. August 2009, 10:29

also



Das hir gibs da nicht
KondensatorC 4,7nf
Potentiometer 100k
WiderstandR 10K

Ähnliche Themen