You are not logged in.
Dear visitor, welcome to Aqua Computer Forum. If this is your first visit here, please read the Help. It explains how this page works. You must be registered before you can use all the page's features. Please use the registration form, to register here or read more information about the registration process. If you are already registered, please login here.
Stergi
Senior Member




Stergi
Senior Member




This post has been edited 2 times, last edit by "Stergi" (May 18th 2010, 9:00pm)
Stergi
Senior Member




This post has been edited 1 times, last edit by "Stergi" (May 18th 2010, 9:55pm)
Stergi
Senior Member




Stergi
Senior Member




This post has been edited 1 times, last edit by "Stergi" (May 20th 2010, 5:55pm)
Stergi
Senior Member




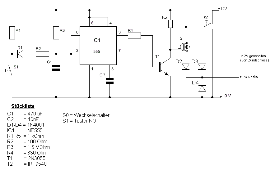
deshalb war unnötigerweise aus einer anderen überlegung die dritte diode drin, dass die 12V (geschalten) nicht rückwärts die schaltung aktivieren, aber der Mos blockt ja die spannung rückwärs daran hatte ich gestern net gedacht und deshalb die sperrdiode da reingesetzt
ich werd dann mal die tage bei reichelt schaun und mir den kram zusammenkaufenThis post has been edited 1 times, last edit by "Stergi" (May 20th 2010, 11:19pm)
Stergi
Senior Member





This post has been edited 1 times, last edit by "Stergi" (May 21st 2010, 12:02pm)
Stergi
Senior Member






This post has been edited 1 times, last edit by "Stergi" (May 29th 2010, 2:33pm)
-