Sie sind nicht angemeldet.
Lieber Besucher, herzlich willkommen bei: Aqua Computer Forum. Falls dies Ihr erster Besuch auf dieser Seite ist, lesen Sie sich bitte die Hilfe durch. Dort wird Ihnen die Bedienung dieser Seite näher erläutert. Darüber hinaus sollten Sie sich registrieren, um alle Funktionen dieser Seite nutzen zu können. Benutzen Sie das Registrierungsformular, um sich zu registrieren oder informieren Sie sich ausführlich über den Registrierungsvorgang. Falls Sie sich bereits zu einem früheren Zeitpunkt registriert haben, können Sie sich hier anmelden.
Dieser Beitrag wurde bereits 8 mal editiert, zuletzt von »drdeath« (11. November 2014, 23:07)
johho
Full Member



Dieser Beitrag wurde bereits 4 mal editiert, zuletzt von »drdeath« (14. Juni 2012, 22:18)
johho
Full Member



johho
Full Member




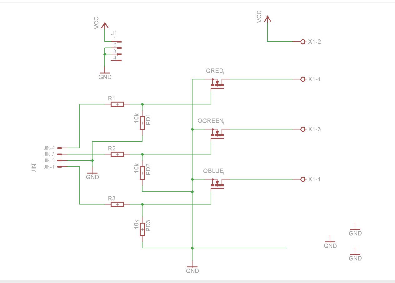
Vermutlich ist der Pulldown über den Jordan. Der sorgt nämlich dafür, dass die LED wieder ausgeht, wenn der Strom weg ist. Oder aber du hast nen Kurzen zwischen VCC und dem roten Gate, das kann auch sein. Es waren übrigens alle Pins verdreht, nicht nur der 2. und 3., d.h. die Farbzuordnung hätte auch nicht gestimmt.woran kann das mit der Roten liegen?
Die leuchtet übrigens auch wenn ich das Eingangssignal vom Aquaero abziehe!?
Dieser Beitrag wurde bereits 1 mal editiert, zuletzt von »drdeath« (15. Juni 2012, 00:20)
johho
Full Member



.. ich hab noch genug von Eurer Schelte bei meinem Kabelsatz-Baubericht
Dieser Beitrag wurde bereits 2 mal editiert, zuletzt von »johho« (15. Juni 2012, 02:13)
Glaub ich unbesehen, diese MOSFET sind wahnsinnig empfindlich. Deswegen sind sie ja so hervorragende (binäre) Impedanzwandler. Noch vor ein paar Jahren war die Impedanzwandlung die Domäne der Operationsverstärker. Heute kommst du da mit ein paar Dutzend Elektronen aus, wofür du früher einige Mikro-bis Milliampere gebraucht hättest. Kannst ruhig mal mit dem Finger das Gate mit dem VCC verbinden: Schon funzelt's. Brauchst ihn vermutlich nicht mal anzufeuchten.Scheinbar irgendein haarfeiner Schluss durch Verunreinigungen auf der Leiterbahn.
johho
Full Member






johho
Full Member



habt ihr einen Anbieter wo mann alle Bauteile bestellen kann. Versandkosten sind ja das teuerste
Dieser Beitrag wurde bereits 1 mal editiert, zuletzt von »johho« (16. Juni 2012, 01:18)
I don't suppose any of you fine gentleman can translate these instructions to English? My German is insufficient to say the least.!

Doch, kannst du. Der Stromverbrauch der Schaltung ist so gering, dass das keinen Unterschied machen darf. Sieh aber in diesem Fall bitte zu, dass die Pulldowns auch wirklich mindestens 10kO haben.Ich kann ja nicht die Schaltung für die Ansteuerung des Stripe einfach parallel zur original LED hängen.?
Dieser Beitrag wurde bereits 2 mal editiert, zuletzt von »drdeath« (16. Juni 2012, 20:38)
B3Py
Newbie

Dieser Beitrag wurde bereits 1 mal editiert, zuletzt von »drdeath« (16. Juni 2012, 23:06)
johho
Full Member



Hättet ihr gerne eine Variante, bei der man mehrere Aqua-Computer-LEDs anschließen kann? Viel Arbeit wär's nicht, vorausgesetzt Sebastian rückt ein Datenblatt der verwendeten LED raus - das sollte aber kein Problem sein s o wie ich die AC-Jongens kenne...
-