Sie sind nicht angemeldet.
Lieber Besucher, herzlich willkommen bei: Aqua Computer Forum. Falls dies Ihr erster Besuch auf dieser Seite ist, lesen Sie sich bitte die Hilfe durch. Dort wird Ihnen die Bedienung dieser Seite näher erläutert. Darüber hinaus sollten Sie sich registrieren, um alle Funktionen dieser Seite nutzen zu können. Benutzen Sie das Registrierungsformular, um sich zu registrieren oder informieren Sie sich ausführlich über den Registrierungsvorgang. Falls Sie sich bereits zu einem früheren Zeitpunkt registriert haben, können Sie sich hier anmelden.
Martin69
Junior Member


Martin69
Junior Member


Dieser Beitrag wurde bereits 1 mal editiert, zuletzt von »Martin69« (31. Juli 2012, 19:43)
Manni24
Senior Member




Martin69
Junior Member


).
Manni24
Senior Member




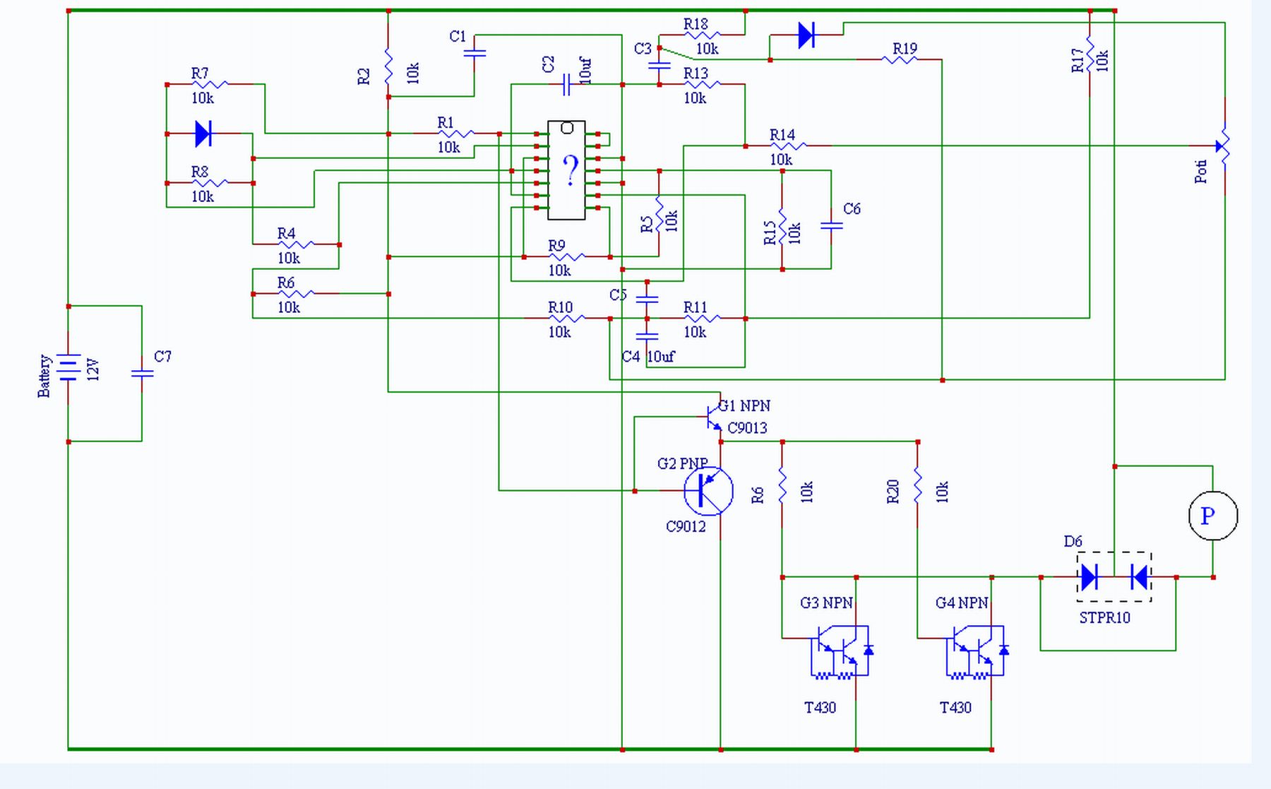
. Die zweite Schaltung erzeugt ein (einstellbares) Sägezahnsignal das mit der dritten Schaltung in ein Rechtecksignal umgewandelt werden kann. Wenn deine Pumpe mit 12V arbeitet bietet es sich an die Versorgungsspannung für die beiden Schaltungen auch gleich bei 12V festzulegen, alles was du dann noch brauchst ist ein MOSFET, die meisten lassen sich mit bis zu 20V ansteuern und die 8A stellen auch für den Grossteil kein Problem dar. Die Schutzdioden würd ich auch übernehmen, bin mir grad auch nicht sicher obs da noch irgendwo einen Vorwiderstand braucht...Dieser Beitrag wurde bereits 1 mal editiert, zuletzt von »Manni24« (1. August 2012, 09:43)
Tom_H
God





Ich hatte halt gehofft, dass sich die Funktion und damit möglicherweise der Typ des IC aus der Schaltung heraus ergibt.
Martin69
Junior Member


Ja, ist chinesisch, aber laut Beschreibung "professional" - also keine abwertenden Bemerkungen bitte
Zitat
Die ganze Platine sieht eher aus wie chinesischer Hinterhof. Die von Hand ausgeschnittenen Ecken, von Hand verlötet und das ganze sieht aus wie die Lötversuche während der Berufslehre...
![]()
Würde ich auch gern. Leider hört meine aktive (Hobby-) Elektronik-Zeit auf, als man mit Hilfe eines A277 ein LED-Lauflicht bastelte. Obwohl ich nicht sehr lernresistent bin, bewege ich mich praktisch irgendwo in der elektronischen Kreidezeit und muss mich Schritt für Schritt an das Jahr 2012 ranarbeiten
Zitat
Ich würde diese Schaltung in die Ecke legen und mir selbst etwas ausdenken.
. Aber interessant ist es allemal.
.
Martin69
Junior Member


ja genau, zwei Beiträge weiter oben. Sorry. War heute vormittag soviel am googlen und lesen und musste dann zur Arbeit, irgendwie kam da einiges in meinen überhitzten Gehirn durcheinander.
Zitat
Außerdem habe ich irgendwo gelesen, dass der Anlaufstrom um einiges
höher sein kann, als der aufgedruckte Wert auf der Pumpe, d.h. die
"Endstufe" müsste entsprechend dimensioniert werden.
Tom_H
God





Was mir im Endeffekt vorschwebt, ist ein controller, mit dem man die Pumpe analog oder in digitalen Minischritten steuern kann. Schick wäre eine Digitalanzeige, die die entsprechende Stufe oder Prozentzahl zwischen 0-100 darstellt. Außerdem würde ich gern 3 oder 4 Stufen fest voreinstellen können und diese mit Hilfe einer Funkfernbedienung schalten können. Da das ganze Batterie betrieben ist, wäre auch ein integrierter Batterie-Test hilfreich. Außerdem sollte die Ausgangsleistung bis zu einer Batteriespannung von ca. 10V stabil sein (also bei gleicher Poti-Stellung gleiche Drehzahl unabhängig ob 12V oder 11 oder 10V Ausgangsspannung). Ich habe etwas in dieser Art (oder zumindest in dieser Richtung) als fertiges Produkt schon gesehen. Ist aber schweine-teuer (um die 250€), ist nicht ganz so wie ich es will und nur der halbe Spaß, wenn man's einfach kauft.
Zitat
Ich weiß allerdings nicht, mit welchen Puls-Frequenzen man arbeiten sollte.
Martin69
Junior Member


Martin69
Junior Member


Die eine Frage kann ich beantworten: ich brauche die Pumpe samt controller "stand alone"; also einmal alles programmiert und eingestellt, sollte es keinen Computer mehr benötigen.All die anderen Sachen, die Du geschreiben hast, verstehe ich ehrlich nur zur Hälfte (oder weniger), außer dass sich meine Vorstellung von meinem idealen Steuergerät offenbar mit Microcontroller-Technik umsetzen lässt.
Tom_H
God





ich brauche die Pumpe samt controller "stand alone"; also einmal alles programmiert und eingestellt, sollte es keinen Computer mehr benötigen.
Zitat
Ich werde mir als nächstes also erstmal so ne Einsteiger-Platine mit ATMega besorgen und mich durch die Grundlagen durcharbeiten.
-