• 22.01.2026, 11:08
  • Registrieren
  • Anmelden
  • Sie sind nicht angemeldet.

 

Freakmaster

Senior Member

Kapazitiver Näherungsschalter - Schaltung OK?

Dienstag, 8. Juli 2014, 15:36

Servus zusammen,

nach langer Ruhepause im Bezug auf Schaltungsentwürfe hab ich mich mal wieder an eine Schaltung gemacht...

Ziel:
BMW e61 mit Comfort Access und hydraulischer Heckklappe soll die Heckklappe öffnen, sobald man hinter dem Auto steht (Fernbedienung erkannt) und den Fuß unter die Stoßstange hält (so wie man es beim neuen 5er bzw. bei Ford kennt)

Voraussetzungen bzw. Rahmenbedingungen:
- Schaltung hängt am Dauerplus
- Schaltung wird parallel zum äußeren Heckklappentaster geschaltet (der Taster schaltet GND auf den Pin eines Steuergeräts)
- Um die "Freigabe" der Heckklappe kümmert sich das Steuergerät (bei V>0 km/h -> gesperrt, keine Fernbedienung -> gesperrt usw.)

Jetzt habe ich mal etwas im Netz gesucht und zwei Themen gefunden. Eines handelt von den Tücken des Bordspannungsnetzes (Filterung) und das andere vom Kapazitiven Sensor.
Ich habe jetzt mal versucht die beiden zusammen auf eine Platine zu routen...

Wäre super, wenn da mal jemand drüber schauen könnte, der etwas mehr Erfahrung bzw. Ahnung hat als ich :thumbup:

ps. ich sehe gerade, dass der R2 noch mit 1,8 anstatt 4,7 kOhm angegeben ist...
»Freakmaster« hat folgende Bilder angehängt:
  • Platinenlayout.png
  • Platinenlayout_komplett.png
  • Schaltplan.png
Da steht nix :-P

LotadaC

God

Dienstag, 8. Juli 2014, 17:48

Hmm...
Wo hast denn die Schaltung her?

Der PNP ganz rechts macht so gar keinen Sinn,
bei den beiden NAND-Gattern fehlen zumindest ein paar Junctions, umd da überhaupt was interpretieren zu können,
außerden ist das ein Quad-NAND, oder? Die eingänge der anderen beiden Gatter gehören auf feste Pegel gelegt...
Die Drossel hat bestimmt keine 47 µF

Du hast nix zum Sensor und den nötigen Impulsen für das Steuergerät geschrieben, insofern kann man da nicht viel zu sagen...

Ich(!) würde für sowas 'nen ATtiny5 oder 10 einsetzen, das auf Gnd schalten sicherheitshalber über einen Optokoppler realisieren, und die Versorgung des OK und des Tinies ggf über einen galvanisch trennenden DC-DC-Wandler <-falls sich sowas finden läßt

Freakmaster

Senior Member

Mittwoch, 9. Juli 2014, 08:13

Guten Morgen,

die Schaltung des Sensors habe ich von hier:
http://www.modding-faq.de/Forum/index.php?topic=20032.0

Die Filterung der Spannungsversorgung ist hieran angelehnt:
http://www.dse-faq.elektronik-kompendium.de/dse-faq.htm#F.23

µF der Drossel sind natürlich schmarn... Sollte µH heißen.

Als Steuerimpuls wird derzeit über den Taster in der Heckklappe (Schließer) einfach nur Masse auf den Input-Pin des Steuergerätes gelegt.
Schaltplan davon möchte ich aus Urheberrechtlichen Gründen keinen Posten...

Als Sensorfläche wird ein Kupferblech verwendet, welches an Pin 3 des Anschlussterminals gelegt wird (über den Spindeltrimmer einzustellen).

Irgendwie stehe ich mit Transistoren auf Kriegsfuß!
Nach nochmaliger Recherce ist wohl ein NPN die bessere Wahl. Alternativ - wie du geschrieben hast - ein Optokoppler.
Wobei der für mich irgendwie keinen Sinn macht, nachdem im gesammten Fahrzeug ja eine gemeinsame Masse und eine gemeinsame Spannungsquelle zur Verfügung steht.
Dementsprechend ist doch die galvanische Trennung nicht notwendig; oder würdest du das sicherheitshalber machen, um den Input des Steuergerätes zu schützen? (In der Originalschaltung des Sensors wird übrigens ein MOC3020 eingesetzt...)
Da steht nix :-P

LotadaC

God

Mittwoch, 9. Juli 2014, 21:26

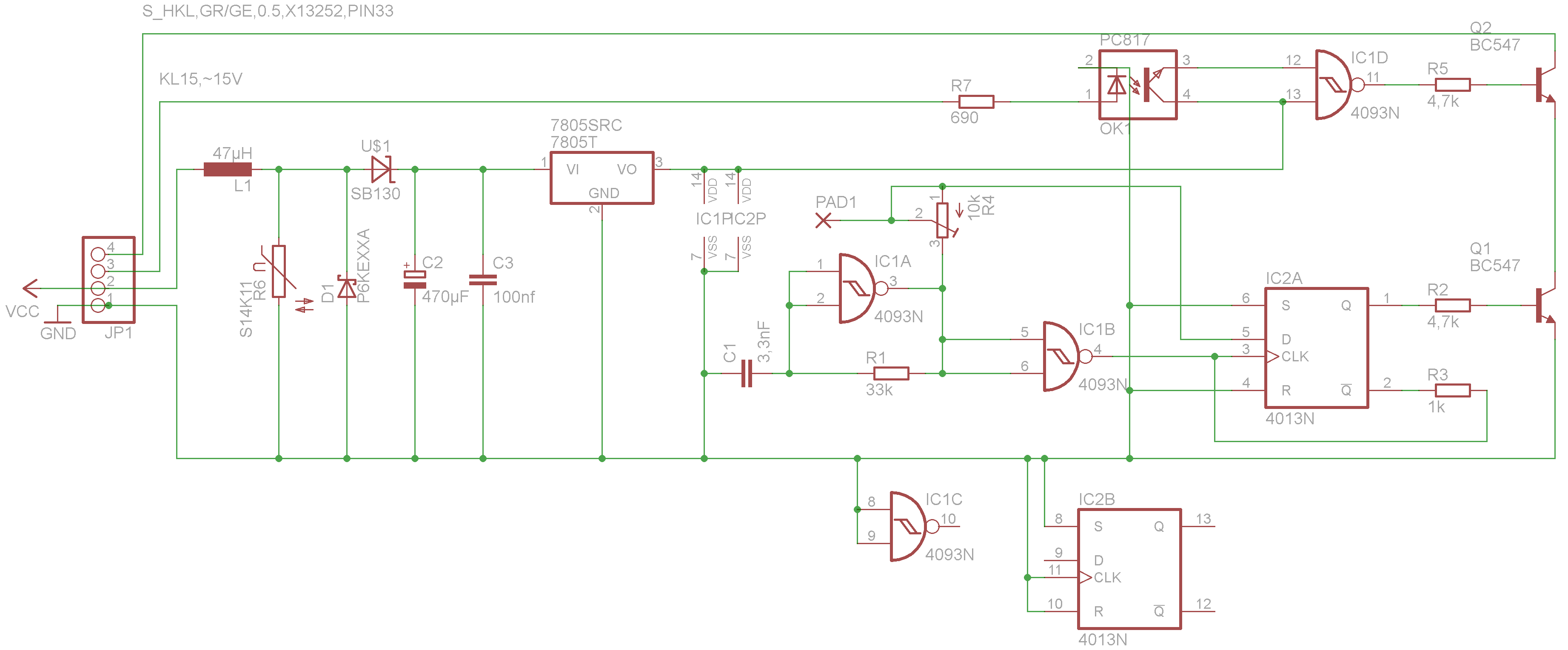
Im verlinkten Thread sind die Junctions vorhanden - damit wirds klarer...

Die NAND-Gatter werden als NOT-Gatter verwendet. Mit Schmitt-Trigger-Eingängen. Der Ausgang von Gatter A koppelt auf dessen eigene Eingänge zurück. Über den, aus R1 und C1 gebildeten Tiefpaß. Aufgrund des Tiefpasses (und der Reaktionszeit des Gaters) beginnt das ganze zu Oszillieren.
Das oszillierende Ausgangssignal wird über Gatter B (NOT) invertiert, und auf den Clock-Eingang des FlipFlop gelegt. Außerdem über einen Tiefpaß (R4 und Deine Körperkapazität) direkt auf den D-Eingang des FlipFlop.
Aufgrund der Reaktionszeit von GatterB (NOT) erfolgt die CLK-Flanke immer etwas später als die D-Flanke, aufgrund der Invertierung sind die Flanken immer gegensätzlich. Das FlipFlop übernimmt den D-Pegel bei der steigenden CLK-Flanke - bei hinreichend kleinem C und/oder R des Tiefpasses ist dann also D bereits immer low. Die Eingänge des FlipFlop sind aber auch Schmitt-Trigger, und hier kommt jetzt der Tiefpaß zur Geltung: dadurch kann die Fallende Flanke des D-Signals nämlich so unsteil werden, daß sie als noch high detektiert wird, während die CLK-Flanke bereits als high detektiert wird.

Hmm... soweit die Theorie...
Ob sich das sauber einstellen läßt, wenn die Fahrzeugmasse nicht geerdet ist, weiß ich nicht - ok, wenn Du gleichzeitig irgendwo Farhzeug-Ground berührst gehts bestimmt, aber so...
Wie gesagt: Dein Körper bildet im Konzept einen Teil des Tiefpasses (eben einen Teil des Kondensators gegen (Fahrzeug-)Masse), der die Flanke verzögern soll...
Wenn da jetzt nach dem einparken 'ne Katze drunterhuscht, geht die Klappe auch auf? Ist das nicht etwas riskant?

Der Trimmer sollte dicht am NAND-IC sein, die Leitung zum Sensorblech geschirmt (Koaxkabel oder so - dadurch haste zwar 'ne weitere Kapazität drin, aber die ist wenigstens fest. Ansonsten wäre das Ding ja 'ne Antenne, die einerseits Störungen empfängt (die ggf die Klappe öffnen oder das öffnen stören), andererseits aber auch mit dem Oszillator sendet.

Warum die in der Schaltung jetzt auch noch'n TRIAC einsetzen wollen, ist mir Schleierhaft. 'N Transistor oder 'n FET wäre OK - mit galvanischer Trennung dann eben 'n Optokoppler mit FET/Transistor als Schaltglied. Der TRIAC würde, einmal gezündet, erst wieder verlöschen, wenn dessen Haltestrom unterschritten ist, wieviel Strom liefert denn der Steuergerätseingang, wenn er auf Gnd gezwungen wird?

Und wie gesagt: die Eingänge der ungenutzten Gates des NAND gehören auf feste Pegel. Beim FlipFlop sicher auch (zumindest der CLK und die R,S-Eingänge), denk ich mal...

Freakmaster

Senior Member

Freitag, 11. Juli 2014, 10:53

Junctions sind jetzt gesetzt - hatte ich übersehen. :-/

Nur zum Verständnis: Warum sollten man denn die Gates auf definierte Pegel legen?
Die werden doch gar nicht benutzt und sollten doch (meines Verständnisses nach) auch somit "unwichtig" sein bzw. die benutzten nicht beeinflussen, oder? (kennst du evtl. auswendig ein dual NAND, mit welchem ich das Quad ersetzen könnte?)

Den Trimmer habe ich noch etwas näher ans IC platziert und den Output zum Sensorblech direkt daneben gelegt.
Das Sensorblech und die Schaltung sollen eh in ein gemeinsames Gehäuse wandern und somit recht nahe beieinander liegen, um Störeinflüsse des Fahrzeugs oder "Sendungen" über die Zuleitung zu verhindern.

Die Geschichte mit der Katze ist zwar ein guter Einwand, aber ich wüsste ehrlich gesagt nicht, wie ich das verhindern sollte...
Ich könnte jetzt noch eine Art Verzögerungsschaltung mit reinsetzen, die erst freigibt, wenn der Sensor eine "Berührung" für mindestens 2 Sec. erkannt hat - wenn die Katze sich mit dem "Vorbeihuschen" Zeit läst, habe ich das Problem damit aber nicht gelöst ;-)
Meiner Vorstellung nach könnte ich das nur einigermaßen mit zwei räumlich getrennten Sensoren + ATtiny + etwas Programmierlogik lösen, um erst auf eine Art "Freischaltungsmuster" zu reagieren (1 sec links + 2 sec recht + 1 sec links).
Damit wars dann aber mit dem "Komfort"...

Was ich aber auf alle Fälle noch mit reinsetzen werde ist eine Sperre bei aktiver Kl15.
Da könnte dann bei stehendem, jedoch aktivem Fahrzeug nichts passieren (z.B. an der Ampel). Dafür gibt es einen Taster im Fußraum, den der Fahrer drücken kann um die Klappe zu öffnen.

Das Thema mit Fahrzeugmasse / Erde würde ich einfach austesten...


// Edit:
Anbei mal der Versuch einer "Klemme15-Abschaltung".
Der Optokoppler vor dem NAND ist dafür da, da der MOS4093 nur maximal VDD am Eingang verträgt. Ich hoffe, dass ich diesmal den Transistor richtig drin habe...
Ich habe den dritten Input vom MOS4093 verwendet, um bei aktiver Klemme 15 den Q2 zu sperren und somit die Signalleitung zu unterbrechen.

Klemme 30 aktiv = 1 +
Klemme 15 aktiv = 1
_____________
NAND = 0 -> Transistor gesperrt

Bei der Variante hat der BC817 allerdings keine Schutzbeschaltung... -> Gibts da irgendeinen Sinnvolleren Vorschlag?
»Freakmaster« hat folgendes Bild angehängt:
  • Schaltplan.png

Dieser Beitrag wurde bereits 2 mal editiert, zuletzt von »Freakmaster« (11. Juli 2014, 13:42)

Da steht nix :-P

LotadaC

God

Freitag, 11. Juli 2014, 18:33

@feste Pegel: Wenn die Eingänge "in der Luft hängen", empfangen die als Antenne irgendwas, entschrechend schaltet der korrespondierende (ungenutzte) Ausgang. Möglicherweise hochfrequent. Das erhöht zumindest die Stromaufnahme, ob nochmehr ist, weiß ich nicht. Du hast die ja inzwischen bereits auf Gnd gelegt...

@Dual-Gate-Chips: Beim Gorgeln stößt man auf irgendwas mit xx2G00 - aber erstens kommt Dich das bestimmt nicht günstiger, und 2tens scheinst Du ja inzwischen mehr Gates zu brauchen...

@Freakmasters Katze: Mit nur einem Sensor könnte man auch Codes morsen, die die Katze nicht kennt - was aber an der Komfort-Einbuße nichts ändert...

@KL15-Sperre: Der OK dort ist ja quasi der Schutz zwischen Schaltung und KFZ - wenn Dir nur der Vorwiderstand (für den OK) zu unsicher ist, kannst Du da natürlich sowas ähnliches zusammenstricken, wie vor dem "Spannungsfresser".
Allerdings würde ich den Ausgang nicht auf irgendeinen Transistor am Ende legen, sondern auf einen der Eingänge des Oszillators (also Gate A). Die Eingänge passen aber auch noch nicht... moment mal... Du kannst auch direkt das optogekoppelte Signal auf GateA legen, also einen der Eingänge.

Wann soll denn die Sperre greifen? Bei KL15=15V, oder bei KL15=0V? Der OK schaltet bei KL=15V durch, entsprechend legst Du entweder Pin3 direkt auf Gnd und Pin4 über einen Pullup gegen 5V (und Pin4 auf den GateA-Eingang), oder andersrum Pin4 direkt auf 5V, Pin3 mit Pulldown gegen Gnd (und Pin3 dann auf GateA).

Freakmaster

Senior Member

Montag, 14. Juli 2014, 08:32

@feste Pegel: Ok, das macht natürlich Sinn :)

@Dual-Gate-Chip: Jup, das hat sich erledigt...

@KL15-Sperre: Der OK ist in meinem Beispiel wie gesagt von Nöten, da der MOS4093 nur maximal VDD (hier 5V) am Eingang verträgt.
Die Sperre sollte greifen, wenn KL15=15v (=digitale 1).

Bei deiner restlichen Beschreibung bin ich leider anfangs ausgestiegen, hoffe aber, dass ich es jetzt kapiert habe... 8|

Bei der zweiten Variante würdest du quasi über den Pullup das Gate dauerhaft auf 5v legen, und somit durch die Signalinvertierung das resultierende Signal an CLK dauerhaft auf high halten.
Wenn jetzt der OK bei KL15=15v durchschaltet, wird das Gate auf GND gezogen und gibt somit die "reguläre Schaltweise" frei...?
Jetzt wäre das nächste Problem die Berechnung des PullUp Widerstands...

Garantie auf korrekte Bezeichnungen wird in diesem Post nicht gegeben :D
Die Software für nen µC dürfte jetzt schon fertig sein... Diskrete Schaltungen sind für mich jedoch Horror :whistling:
»Freakmaster« hat folgendes Bild angehängt:
  • Schaltplan.png
Da steht nix :-P

LotadaC

God

Montag, 14. Juli 2014, 17:09

Nicht ganz...

Du verwendest den 4093 als NOT-Gatter mit Schmitt-Triggern. Das ist aber ein NAND-Gatter (mit Schmitt-Triggern), also NOT-AND.
Der Ausgang schaltet dann (und nur dann) auf Lo, wenn beide Eingänge Hi sind (eben ("Hi" AND "Hi")invertiert). Wenn Du also beide Eingänge zusammen auf denselben Pegel legst, hast Du damit einen Inverter (NOT) - aber hier kannst Du das NAND nutzen...

KL15=Hi soll die Sperre sein.
Bei KL15=Hi leuchtet die LED im OK, dieser schaltet durch und zwingt dabei das Netz an seinem (sekundärseitigem) Kollektor gegen den Pullup auf Lo. Dieses Netz ist mit einem(!) der Eingänge des NAND verbunden (nicht mit beiden!). Solange dieses Netz Lo ist (also KL15 Hi), ist der Ausgang immer Hi, egal was auch immer der andere Eingang machen würde (geht dadurch über die Rückkopplung auf Hi, aber der Ausgang bleibt weiterhin Hi) - Der Oszillator steht.

Erst, wenn KL15=Lo, also das Netz=Hi geht, kann der Ausgang über die Rückkopplung oszillieren, und die nötigen Flanken erzeugen, die dann ggf über die Körperkapazität als Tiefpaß hinreichend verzögert Auslöser des "Sesam-Impulses" sein kann.

Zum Vorwiderstand des OK: Im Datenblatt sollten sich die nötigen Daten der Diode finden lassen (Emitter oder so), mit denen Du den nötigen Widerstand ausrechnen kannst. Ich tippe mal auf 1,2V und ... um die 20mA. wären dann bei 15V 470 Ohm. Aber wie gesagt -> Datenblatt.

Außerdem würde ich in die Leitung noch 'ne Schottky setzen, ggf 'ne Drossel, dadurch geht die Spannung ja bereits um 0,3V runter...

Den µC hatte ich ja anfangs bereits vorgeschlagen - allerdings wäre ein 6-beiner inzwischen wohl etwas knapp ;)

Edit: ach um den Pullup hinter dem OK gings... irgendwas unkritisches... 4K7 oder 10K oder so, kannst ja auch mal 33K oder 47K testen... was grad da ist...

Dieser Beitrag wurde bereits 1 mal editiert, zuletzt von »LotadaC« (14. Juli 2014, 17:17)

sebastian

Administrator

Montag, 14. Juli 2014, 21:06

Kaufe die einen billigen arduino nano:
http://www.ebay.de/itm/Mini-USB-Nano-V3-…=item1c371c620d


und dann per vorwiderstand einen optokoppler als ausgang anschließen.
IDE das ganze sind 5 zeilen code und IDE (Arduino) ist in 5min installiert und läuft problemlos.

Bei KFZ bastelarbeiten an 12V auf jeden fall ein LC Filter + Reihendiode + Varistor + Surge Diode und dann noch einen Elko. Erst dann kommt das eigentliche Netzteil auf deine +12 oder 5V.
An den 12V im Auto können problemlos mal -50V oder + 60V als impuls rauskommen.

Mit der Arduino Version kannst du alles mit 5 Teilen auf Lochraster aufbauen. Wenn alles läuft am besten in PU vergießen.

Freakmaster

Senior Member

Dienstag, 15. Juli 2014, 08:53

@LotadaC: Ok, JETZT hab auch ichs wirklich kapiert :rolleyes:
Ab und an dauerts doch immer etwas länger...

@Sebastian: Der "Stromversorgungs"-Part bis zum LM7805 ist wie gesagt von hier:
http://www.dse-faq.elektronik-kompendium.de/dse-faq.htm#F.23
und sollte die auftretenden Impulse problemlos abkönnen.
Mit der Arduino-IDE habe ich mich bisher aus Entwicklungssicht überhaupt noch nicht beschäftigt... (bin nur Anwender wegen Multikopter)
Wäre bestimmt kein Problem, jedoch möchte ich in diesem Fall die "analoge" Technik gerne verstehen.

Das mit PU vergießen ist trotzdem ne Überlegung wert, wenn alles einwandfrei läuft!
Da die Schaltung sich im Außenbereich des Fahrzeugs befinden wird, müsste ich so oder so mit PlastiDip (o.ä.) arbeiten.
Da steht nix :-P

Ähnliche Themen