Sie sind nicht angemeldet.
Lieber Besucher, herzlich willkommen bei: Aqua Computer Forum. Falls dies Ihr erster Besuch auf dieser Seite ist, lesen Sie sich bitte die Hilfe durch. Dort wird Ihnen die Bedienung dieser Seite näher erläutert. Darüber hinaus sollten Sie sich registrieren, um alle Funktionen dieser Seite nutzen zu können. Benutzen Sie das Registrierungsformular, um sich zu registrieren oder informieren Sie sich ausführlich über den Registrierungsvorgang. Falls Sie sich bereits zu einem früheren Zeitpunkt registriert haben, können Sie sich hier anmelden.
Knochenjonny
Newbie



Knochenjonny
Newbie

Dieser Beitrag wurde bereits 1 mal editiert, zuletzt von »Knochenjonny« (18. April 2012, 23:43)

.
Knochenjonny
Newbie

)
demnächst werde ich es aufbauen aber eventuell noch anders, mittels eines Arrays könnte ich einfach nach dem OK alles weglassen und bräuchte nurn IC der bei HDD aus die oberen 4 ausgänge schaltet und bei HDD ein die unteren Vier, Dazu nehme man 4 Duo LED's (rot und Blau sieht schick aus
) schliesse jeweils nur Cathoden von Blau zb. an die ersten pins und rot an die letzten an und viola die Farbe ändert sich nach der Festplatte xDDDDDD Aber natürlich, mein lieber LotadaC, das erkläre ich dir gerne. Bauteile haben eine Fertigungstoleranz, klar soweit? Wenn du nun mehrere Ohm'sche Verbraucher parallel schalten würdest, würde das nichts ausmachen - kriegt halt einer ein bissel mehr Strom ab, der andere bissel weniger. Nun sind LED aber keine Ohm'schen Bauteile und können ihren Strom NICHT selbst steuern, daher der Vorwiederstand. Soweit isses sicher noch plausibel. Wenn du mehrere LED an einen Vorwiderstand hängst, begrenzt der den GESAMTStrom - Den die LED dann unter sich aufteilen - bei idealen Bauteilen, die genau gleich sind, genau gleich. Und genau da hängt der Hammer- nu sind aber reale Bauteile wie gesagt nicht ideal. Es wird immer eine LED geben, die etwas - für den Laien ausgedrückt - niederohmiger ist als die anderen. Die bekommt dann logischerweise einen überproportional hohen Strom ab. So weit so gut, kein Problem, isse halt bissel heller als die anderen - denkst Du als Laie. Nu kommt aber der Clou an der Sache: Je wärmer eine Diode wird, desto schneller altert sie. Je mehr sie altert, desto mehr Strom lässt sie durch. Und je mehr Strom sie durchlässt, desto wärmer wird sie. Merkst du was? Nein du merkst zunächst erst mal wenig, wenn nicht eine LED völlig aus dem Rahmen fällt. Allerdings in ein paar Wochen fällt dir auf, dass die eine LED immer heller wird, und die anderen immer dunkler. Und nu kommt der nächste Hund daher: Wenn eine Led stirbt, brennt sie i.d.R zu, d.h. sie wird nicht leitend. Mit anderen Worten: sobald die erste stirbt, bekommen die anderen deren Strom mit ab. Von denen wieder eine die "schwächste" ist, d.h. das Spiel wiederholt sich, nur viel schneller. Ander ausgedrückt: du überlegst dir abends, "morgen muss ich mal beim Conrad vorbei und ne neue LED holen" und am nächsten Morgen sind schon alle vier, sechs, zehn wieviele du hast hattest durch.Erstmal 'ne Frage an den Doc:
Warum sollen die LEDs nacheinander durchbrennen? Vielleicht kann ich es mit meiner medizinischen Ausbildung ja nicht sehen - erklärs mir bitte.
Ja nu - DAS weiss ICH ja nu nicht, die Frage musste dir schon selbst beantworten.
Zitat
Warum kommt mir eigentlich nahezu jeder Post von Dir so agressiv vor?
Wo steht hier was von einem Vorwiderstand?
. Wenn du mehrere LED an einen Vorwiderstand hängst, begrenzt der den GESAMTStrom - Den die LED dann unter sich aufteilen - bei idealen Bauteilen, die genau gleich sind, genau gleich.
Aber mMn sollten die Vorwiderstände vor den LEDs doch jeweils den Strom durch selbige begrenzen, oder? Bei einem angenommenem Spannungsabfall von 1,2V an den LEDs würde der Strom durch den Widestand auf ca 25mA begrenzt werden. In jedem Zweig.
Warum kommt mir eigentlich nahezu jeder Post von Dir so agressiv vor?
...die Vorwiderstände vor den LEDs doch jeweils den Strom durch selbige begrenzen, oder? ...
Vielleicht hätte ich das auch in Schriftgröße 36 rot-blinkend schreiben sollen - mMn war der Plural klar zu erkennen...
...Sind wir jetzt hier im Kindergarten oder was? In obigem Schaltplan sind die LED OHNE individuelle Vorwiderstände Parallel geschaltet. Darauf bezog ich mich - offensichtlicherweise. Wie ich dir sehr ausführlich schrieb, bezieht sich das von mir gesagte auf die parallele Verschaltung mehrerer LED an einem gemeinsamen Strombegrenzer. Soll ICH dir das in Großschrift schreiben oder vielleicht ein Buildl dazu malen? Himmelarschundzwirn...
Knochenjonny
Newbie

die netten herren aus dem reich der mitte waren einfach geizig und haben jeweils 20 LED's parallel geschaltet mit einem großen vorwiderstand, davon sind dann 4 solcher netzwerke zusammen in einem gehäuse untergebracht und juchu schneller als man will isses wieder dunkel xDD
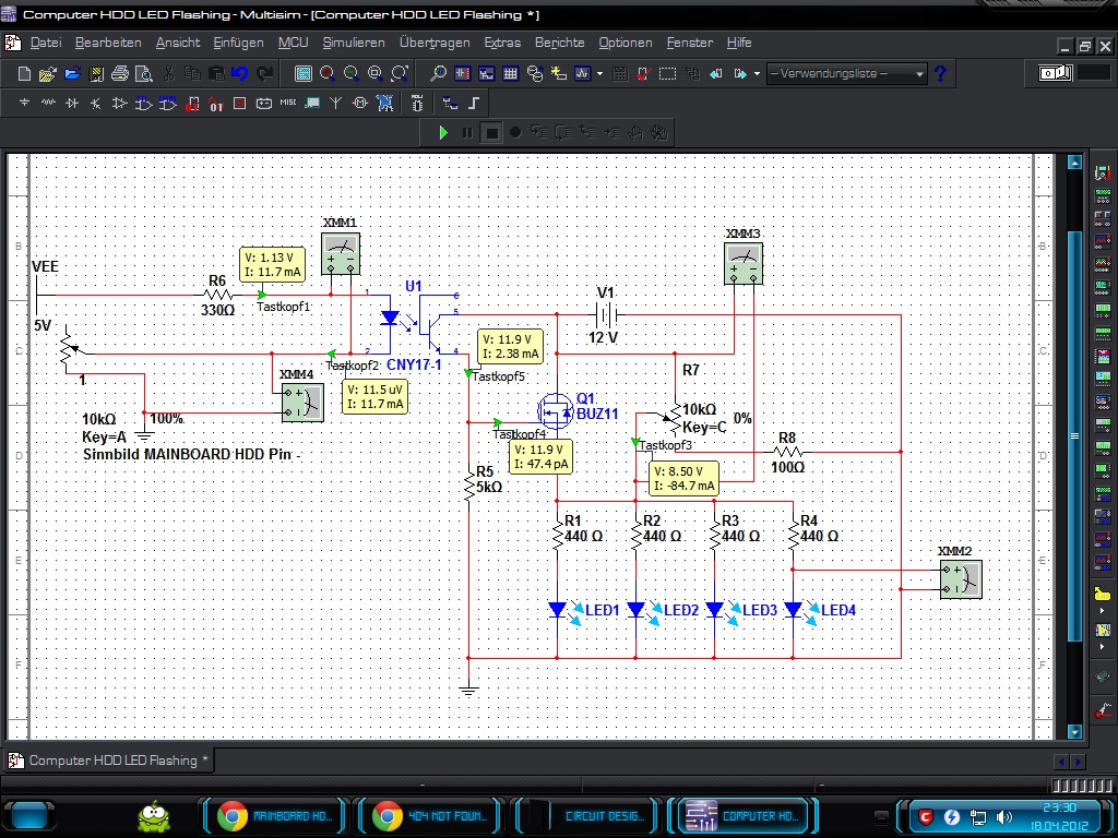
es dient nur zur simulation.
)
Peace OutDieser Beitrag wurde bereits 1 mal editiert, zuletzt von »Knochenjonny« (23. April 2012, 21:15)
Knochenjonny
Newbie

und dann lass ich es dabeu bewenden und bedanke mich für zahlreiche Ideen 
), in dem hdd flasher haben wir nun also den OK der mit einer analogen größen von der fotodiode gefüttert wird, sollte die basis kollektor spannung nungerade bei 0,7 volt liegen fliesst zwar ein Strom aber es wird mit 100% sicherheit nicht der maximale sein, dem zu folge schaltet der transistor ein wenig , der zweite leistungstransistor danach bekommt dieses bisschen auch vllt macht er noch ne verstärkung (obwohl im linear betrieb die verstärkung immer 1 ist) und auch dieser transistor kann auf grund von toleranzen nur ne bestimmte schwelle erreichen, und darum ist es fakt das die LED's dann durch diese zwei transitor strecken derart verfälscht werden können das am ende einfach nicht das gewünschte bei raus kommt. (vllt glimmen sie dauernd und abundzu und leuchten garnicht auf oder wie auch immer) Die Schaltung kann muss aber nicht funktionieren.
) -